<快讯>关于《温室气体审定与核查机构认可规则》和《民航温室气体声明核查机构认可方案》文件网上征求意见的通知
碳道小编 · 2021-11-23 08:11 · 阅读量 · 2486
摘要:关于《温室气体审定与核查机构认可规则》和《民航温室气体声明核查机构认可方案》文件网上征求意见的通知

关于《温室气体审定与核查机构认可规则》和《民航温室气体声明核查机构认可方案》文件网上征求意见的通知
作者:中国合格评定国家认可委员会 时间:2021-11-18
相关机构及人员:
中国合格评定国家认可委员会(CNAS)为了进一步规范温室气体(GHG)审定与核查机构认可工作,推动相关标准和准则以及方案的应用,在实现我国碳达峰碳中和目标中发挥合格评定工作的积极作用,提升相关GHG审定核查工作的整体工作成效,特组织制修订了《温室气体审定与核查机构认可规则》(CNAS-RVXX:202X)和《民航温室气体声明核查机构认可方案》(CNAS-SVXX:202X)。目前已完成2份文件的征求意见稿,现于网上公示征求意见。
相关单位和人员对上述两份文件有意见和建议,请填写附件中的《CNAS文件意见征询表》,并于2021年12月1日前反馈至CNAS秘书处。
联系人:周文权
电话:010-67105339
邮箱:zhouwq@cnas.org.cn
附件:
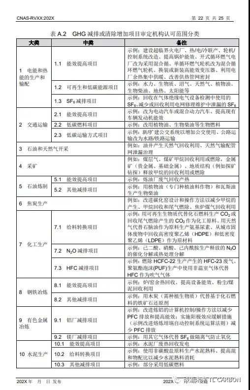
1.CNAS-RVXX:202X《温室气体审定和核查机构认可规则》-征求意见稿
2.CNAS-SVXX:202X《民航温室气体声明核查机构认可方案》-征求意见稿
3.《温室气体审定与核查机构认可规则》《民航温室气体声明核查机构认可方案》编制说明
4.CNAS文件意见征询表



