《福建省2020年度碳排放配额分配实施方案(征求意见稿)》意见的通知
碳道小编 · 2021-09-11 13:09 · 阅读量 · 3048
摘要:福建省生态环境厅发布了福建省碳排放权交易工作协调小组办公室关于公开征求《福建省2020年度碳排放配额分配实施方案(征求意见稿)》意见的通知 。全文如下:
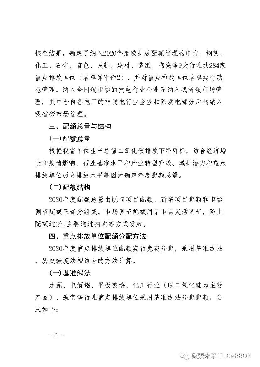
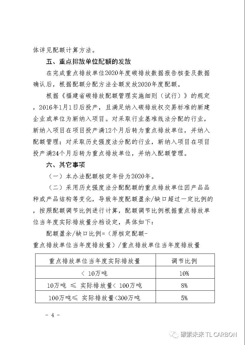
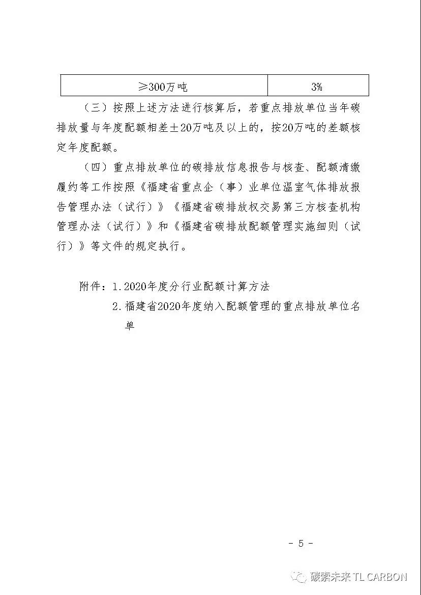
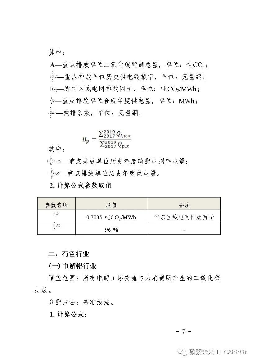
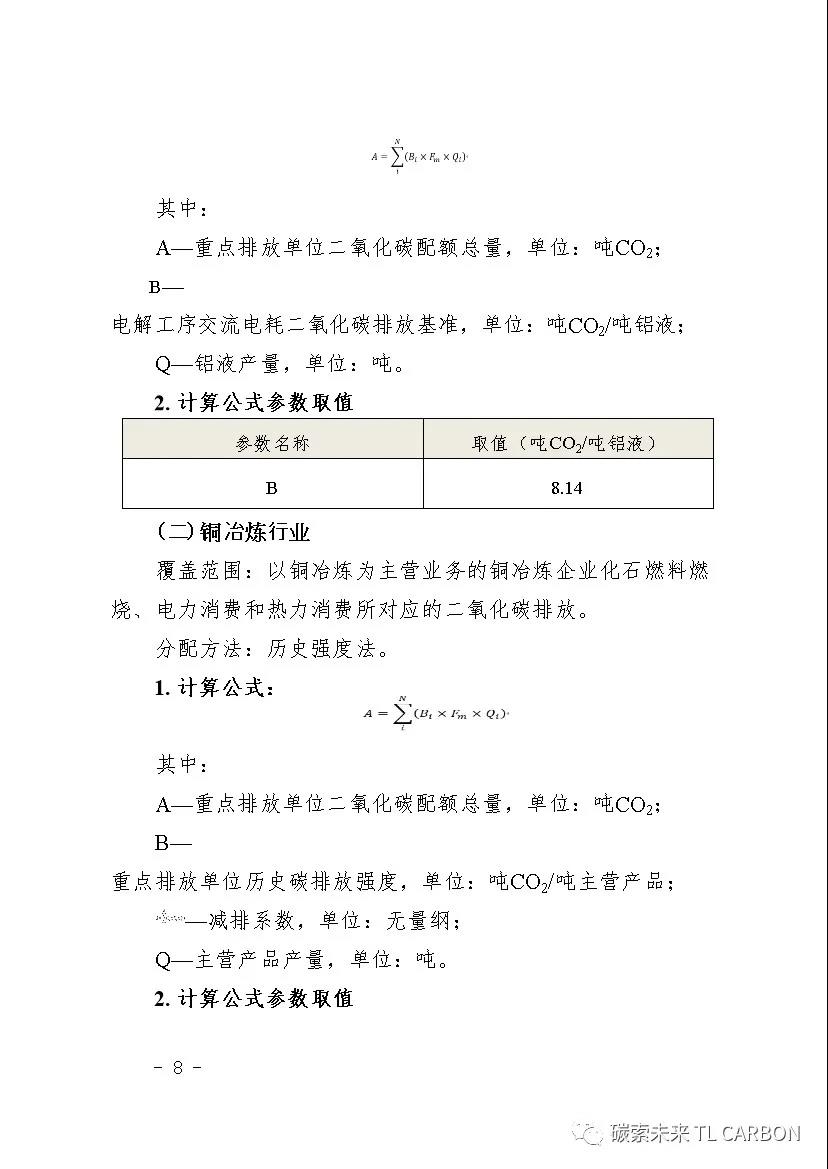
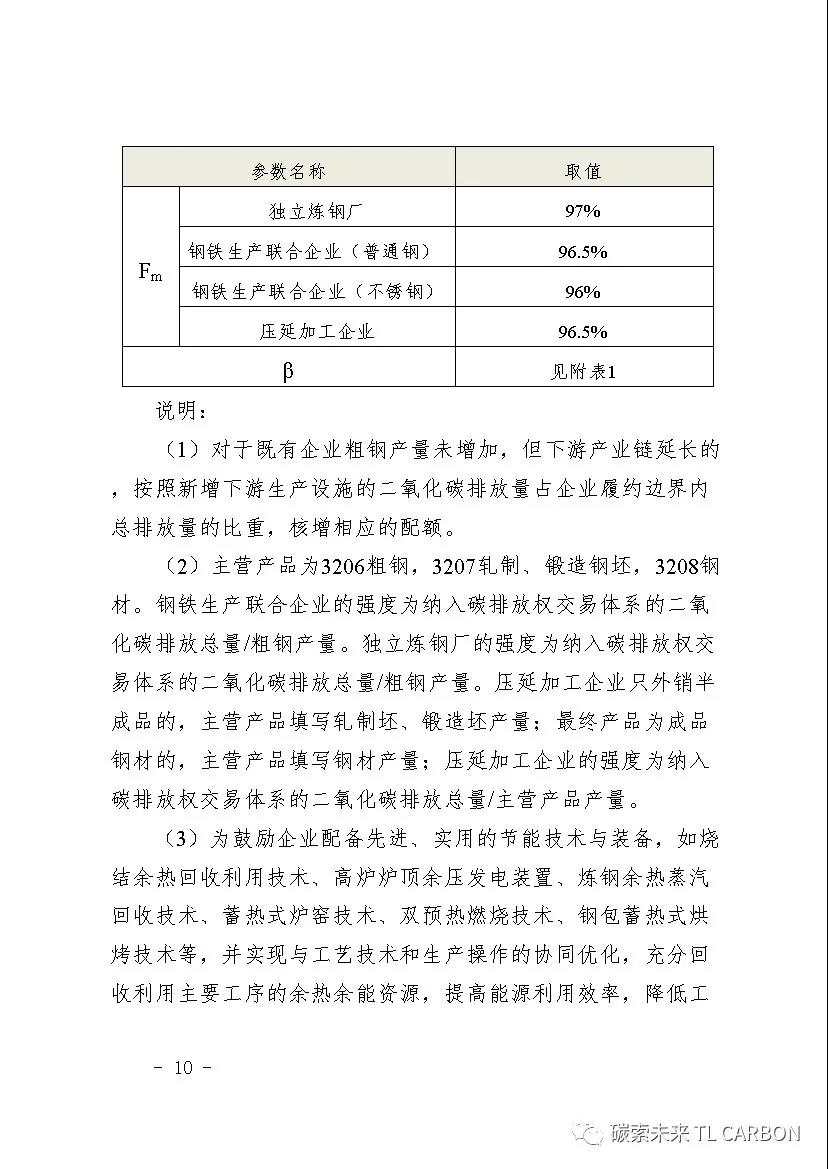
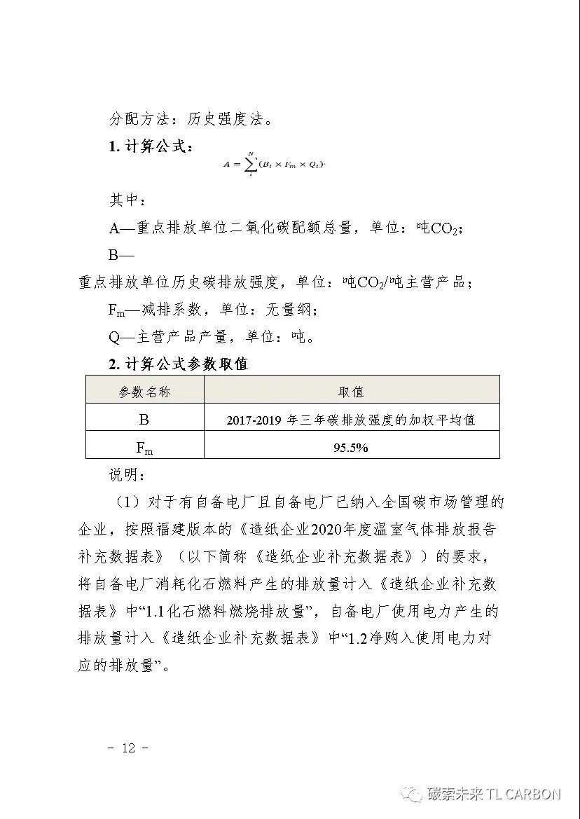
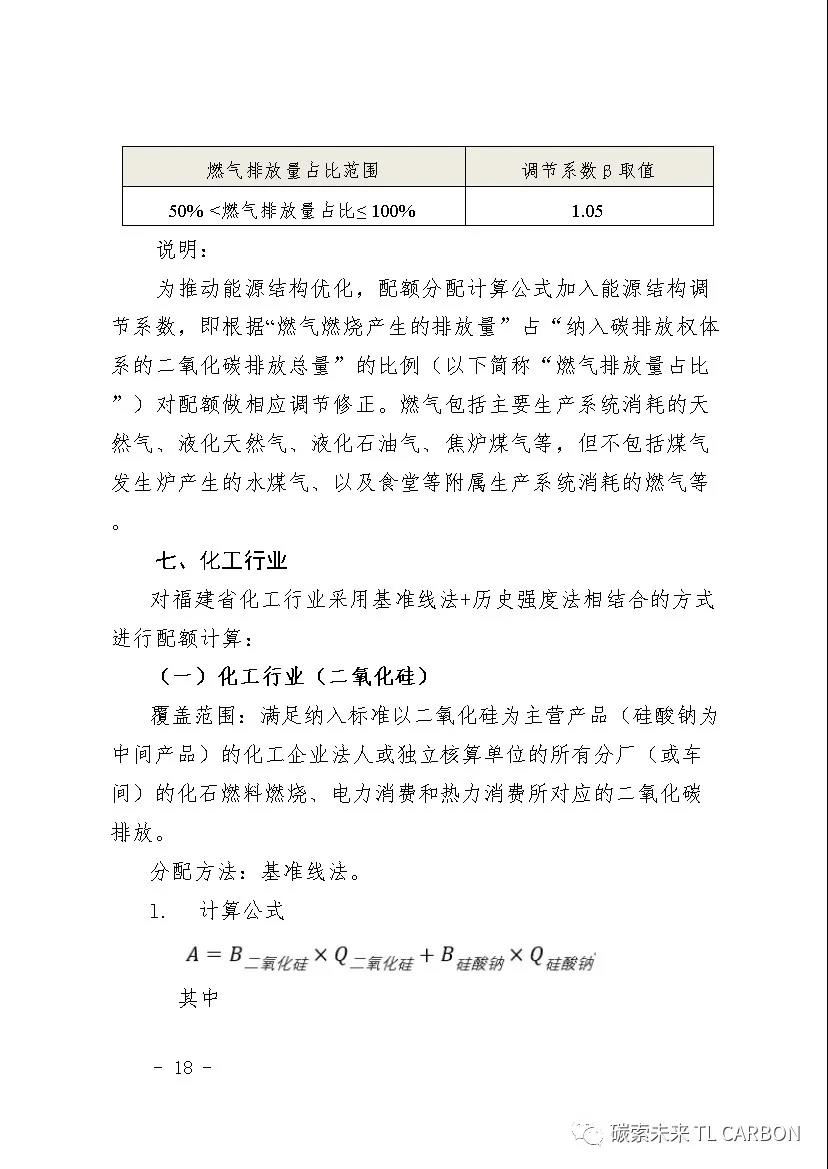
根据《福建省碳排放权交易管理暂行办法》(省政府令第214号)和《福建省碳排放权交易市场建设实施方案》(闽政〔2016〕40号)等有关要求,为推进碳达峰、碳中和工作,推动企业减污降碳,在综合考虑我省经济增长、行业减排潜力和疫情对纳入企业的影响等因素基础上,我办组织编制《福建省2020年度碳排放配额分配实施方案(征求意见稿)》,现公开征求意见。各企事业单位和个人均可参照意见建议格式,提出意见和建议。征求意见截止时间为2021年9月15日。
联 系 人:苏汝波、易心坦
联系方式:(0591)88367063、88360282
电子邮箱:dqc@sthjt.fujian.gov.cn
联系地址:福建省福州市鼓楼区环保路8号
邮政邮编:350003
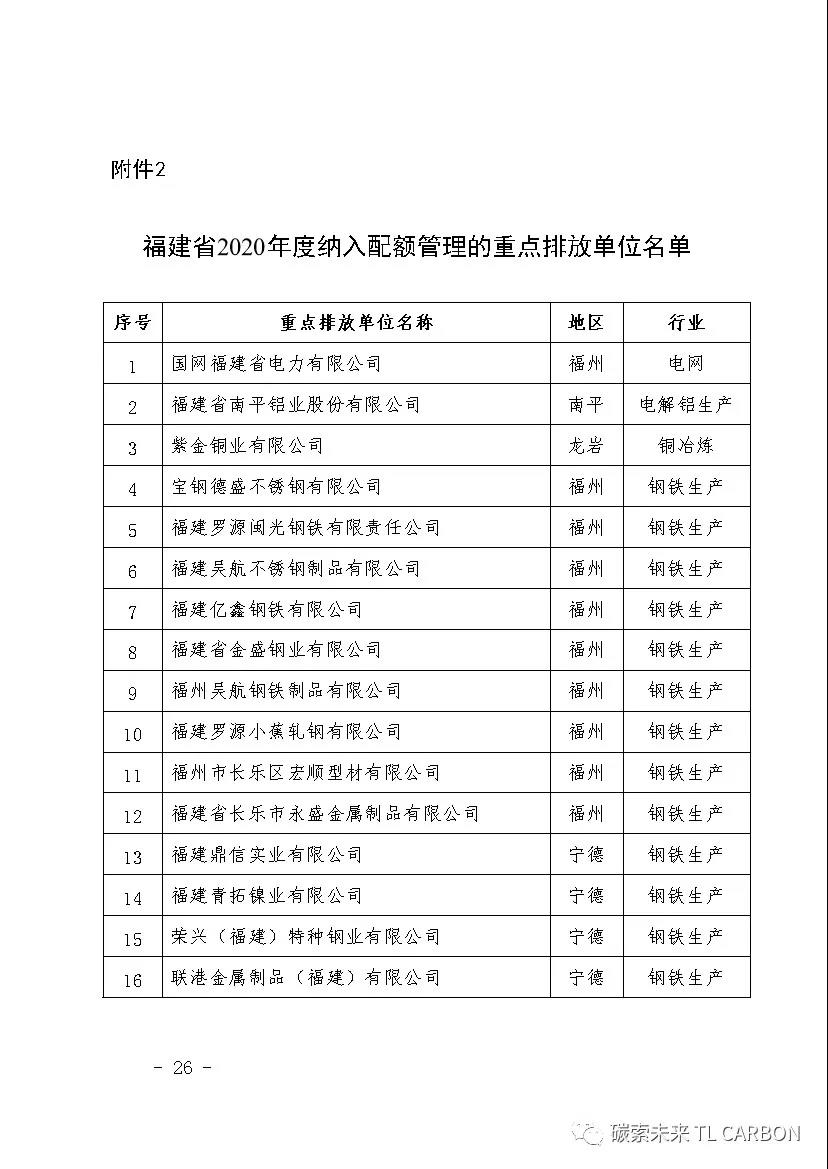
附件:1.《福建省2020年度碳排放配额分配实施方案(征求意见稿)》
2. 反馈意见建议格式
福建省碳排放权交易工作协调小组办公室
2021年9月9日




































