《欧洲绿色协议》精要与启示

碳道小编 · 2020-03-04 06:03 · 阅读量 · 4077

摘要:需要支持从棕色到绿色的过渡。欧盟的《分类方案》除了支持绿色低碳项目活动,同样支持从棕色向绿色转型潜力的经济活动,将部分尚不属于绿色低碳的经济领域和活动纳入。



欧盟作为国际绿色金融领域积极推动和实践的经济体之一,在2019年6月,欧盟委员会技术专家组连续发布《欧盟可持续金融分类方案》、《欧盟绿色债券标准》以及《自愿性低碳基准》三份报告。其中长达400多页的《欧盟可持续金融分类方案》将成为欧盟可持续金融发展的重要基础。

一、制定背景

在国际可持续发展和应对气候变化大的背景之下,自2016年G20峰会首次将全球绿色金融体系纳入核心议题以来,绿色金融在国际和国内进入了不断深化和加快推进的阶段,日益呈现主流化发展趋势,其中欧盟属于比较积极的经济体。

可持续发展以及保护和改善环境是欧盟法律和条约非常重视的方面。欧盟的第一个环境行动计划于1972年通过。连续的计划已经产生了50多个有关环境保护的指令、条例和决定,涉及空气质量、废物管理、水保护、化学控制、综合污染防治和自然栖息地保护等。特别是在《2030年可持续发展议程》和《巴黎协定》的推动下,2014年欧盟就2030年的气候和能源目标达成一致,2018年对可再生能源和能源效率目标进行了上调:2030年温室气体排放量比1990年减少40% ;可再生能源在最终能源消耗中的比重至少占到32%;能源效率至少提高32.5%,并计划在2050年前达到温室气体净零排放。

为了将更多资金引入到可持续领域,并实现欧盟的可持续和气候变化目标, 2016年12月,欧盟成立了可持续金融高级别专家组(HLEG);2018年1月31日,欧盟可持续金融高级别专家组发布《2018总结报告:为可持续的欧洲经济提供融资(Final Report 2018: Financing A Sustainable European Economy)》,针对欧盟可持续金融发展提出若干重要建议,并认为,可持续金融有两项要务:一是改善金融对可持续和包容性增长以及减缓气候变化的贡献;二是通过将环境、社会及公司治理(ESG)纳入投资决策,提升金融稳定性。而后,此报告很多重要建议被欧盟委员会采纳,并在2018年3月8日欧盟委员会发布了《可持续发展融资行动计划》(Action Plan: Financing Sustainable Development),详细说明了欧盟委员会将采取的十项行动计划以及实施时间表,并在2018年5月成立欧盟委员会技术专家组(TEG),协助行动计划的推进。在此基础上,2019年6月,欧盟委员会技术专家组连续发布《欧盟可持续金融分类方案》(以下简称《分类方案》)、《欧盟绿色债券标准》以及《自愿性低碳基准》三份报告。

《分类方案》是《可持续发展融资行动计划》的主要组成部分。《可持续发展融资行动计划》(以下简称《行动计划》)可以称作是欧盟的可持续金融发展战略,旨在建立可持续金融综合体系,从而实现欧盟的可持续发展与应对气候变化的目标。该行动计划主要包括三大领域、10大行动要点,其中,列在第一位的行动要点即为可持续性的经济活动建立一个欧盟分类体系,分类哪些活动可被认为是“可持续性的”,即明确具有环境可持续性的经济活动类型,为政策制定者、行业和投资者提供实用性工具,使投资者和银行等更容易识别可持续金融市场投资机会。经过一年多的工作,2019年6月,欧盟委员会技术专家组(TEG)发布了《欧盟可持续金融分类方案》(EU Taxonomy),该分类方案是《欧盟可持续发展融资行动计划》的重要组成部分,将会成为欧洲金融领域新监管框架的制定基准,对该分类方案欧盟还在持续公开咨询和修正。

二、《分类方案》精要

1、《分类方案》的重要原则与框架

在欧盟的气候环境政策、可持续发展议程以及《巴黎协定》的基础上,《分类方案》要求相关经济活动有助于实现六大环境目标:气候变化减缓、气候变化适应、海洋与水资源可持续利用和保护、循环经济、废弃物防治和回收、污染防控、保护健康的生态系统,且相关经济活动还要遵循对一个或多个目标有“实质性贡献” (Substantial Contribution)和“无重大损害”(Do No Significant Harm)原则(即若要被纳入拟议的《分类方案》,一项经济活动必须对至少需要为六项环境目标中的一个或多个做出实质性贡献,并对其他五项没有重大损害),以及要满足最低限度的社会保障(Social Safeguards)和相关技术筛选标准。

《分类方案》定义的“实质性贡献”重点指的是“对减缓气候变化有实质性贡献”和“对适应气候变化有实质性贡献”:

“对减缓气候变化有实质性贡献”指这类经济活动通过工艺或产品创新等各种方式来避免或减少温室气体排放或加强温室气体清除,这种活动实质上有助于稳定大气中的温室气体浓度,使之稳定在防止对气候系统造成危险的人为干扰的水平,这类经济活动被视为对减缓气候变化作出实质性贡献。

“对适应气候变化有实质性贡献”指这类经济活动通过一定途径大大有助于减少当前和预期未来气候的负面影响,或防止气候变化负面影响的增加或转移,这类经济活动应被视为对适应气候变化作出实质性贡献。

其他的原则还包括:支持使用者容易使用,建立一个动态的、灵活的工具,涵盖各个经济行业和部门,支持从棕色过渡到绿色,在整个经济体系中考虑经济活动。

拟定的《分类方案》监管条例主要针对两大类主体:

针对市场机构将其金融产品或公司债券贴标为环境可持续进行销售而采取措施或设定规定的欧盟成员国或整个欧盟。

提供金融产品作为环境可持续投资或具有类似特征的投资的金融市场参与者。

2、《分类方案》的筛选标准与经济活动目录

《分类方案》以欧洲行业标准分类系统NACE为框架,类似于我国的国标行业分类,在NACE系统内的经济活动中识别出哪些具备环境可持续性,涉及到NACE的二级子目录、三级子目录和四级子目录,清晰标明了行业活动代码,并对NACE系统包含的经济活动还进行了一些补充,并计划在未来将更多的活动纳入,持续动态调整。

根据对1-6项环境目标做出实质性贡献的原则标准,《分类方案》主要列出了两份经济活动目录,涵盖多个与减缓和应对气候变化相关的领域,并提供了方法论和可行范例,并为准备参考《分类方案》的投资者和其他目标用户提供了详尽的指南和案例。 

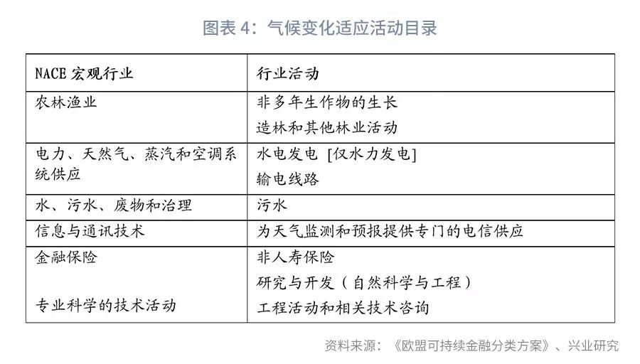
《分类方案》主要对有助于实现气候变化减缓和适应两个目标的经济活动明确了具体定义以及制定了可持续经济活动目录。对有助于实现气候变化减缓目标,《分类方案》在七大类经济行业中上识别出67项经济活动,并设定了相应的技术筛选标准;对于有助于气候变化适应目标,《分类方案》在七大类经济行业的基础上初步识别出9项经济活动,并设定相应技术筛选标准。同时,所有对气候变化减缓或适应有实质性贡献的经济活动都需要评估确保其未对其他环境目标未造成重大损害。对判断该经济活动是否对其他环境目标有重大损害,其中大约70%的“无重大损害”标准可以通过遵守相关欧盟环境法规来实现。

技术筛选标准由三部分组成:

a、 原则:活动如何对所涉环境目标作出重大贡献和(或)避免重大损害的基本原理。

b、 指标:衡量经济活动的环境绩效的方法,包括界定这种衡量的界限。

c、 阈值:必须满足的定性或定量条件,以使活动能够以被认为是环境可持续的方式进行。

为下列活动制定了对减缓气候变化作出重大贡献的技术筛选标准:

为下列活动制定了对适应气候变化作出重大贡献的技术筛选标准:

以上的“行业活动”基本都在NACE的统一框架下,每项活动都标明了行业、等级和代码,并从原则、指标、门槛、合理性以及对其他目标无重大损害等角度进行了详细说明。此外,《欧盟可持续金融分类方案》对经济活动而非投资机构和类型进行分类,所以任何类型的机构都可以使用《方案》明确哪些活动可以为环境目标作出重大贡献。

3、《分类方案》的特点与意义

以应对气候变化为首要目标。《分类方案》以气候变化减缓和气候变化适应为首要目标,以有助于实现气候变化减缓和适应两个环境目标的经济活动设置了相关原则并作出了具体的定义,从而识别出七大类经济行业(农林渔业,制造业,电力、燃气、蒸汽和空调供应,水、污水处理、废弃物和修复,运输和储存,信息通讯技术以及建筑)中的67项经济活动技术标准。这些经济行业的总碳排放量达所有NACE系统经济行业活动碳排放的93.2%。可见欧盟《分类方案》的首要目标是应对气候变化。

支持从棕色到绿色的过渡。《分类方案》除了支持绿色低碳项目活动,同样支持从棕色向绿色转型潜力的经济活动,因此将部分尚不属于绿色低碳的经济领域和活动纳入。这些领域和活动被认为在未来可以向低碳转型,或者在存在政策激励的情况下可以为应对气候变化作出重大贡献。但这些活动必须显著超越行业平均水平,不造成碳密集型资产或流程的“锁定”效应,且这些活动的技术筛选标准将进行定期修订,随着时间的推移更加严格[1]。

《分类方案》将成为欧盟可持续金融发展的重要基础。首先,欧盟若要实现其可持续发展目标和应对气候变化的目标,需要大规模资金的支持,这就需要吸引和引导更多的公共资金和私人资本进入可持续发展和绿色发展领域,这就需要在技术上有相对清晰明确的“可持续”、“绿色”的定义和分类以及筛选标准、门槛和衡量方法,同时投资者和公司也需要相对清晰有用的工具来识别这一领域的投资机会,因此《分类方案》一个重要的意义就是帮助投资者和公司更好的识别环境友好、可持续发展的经济活动的一个好的实用工具。其次,为了支持可持续金融的发展,政策制定者、金融监管者在制定可持续金融政策和金融监管指标和标准的时候,也需要清晰的可持续、绿色的分类标准的支撑,因此《分类方案》也为政策制定者和金融监管者供了一个较好的工具,从而有利于欧盟可持续发展目标和应对气候变化目标的实现。第三,《分类方案》也非常有利于欧盟绿色金融规范、可持续的发展,也可有效防范“洗绿”事件和风险。

有助于绿色金融在全球的主流化、制度化发展。从欧盟《行动计划》到《分类方案》等的制定和发布,非常有助于可持续金融、绿色金融逐步在欧盟甚至全球走向系统化、制度化和主流化。中国在2016年七部委发布了《关于构建绿色金融体系的指导意见》以及一系列绿色金融管理和监管政策与制度,英国也在2019年发布了《英国绿色金融战略》,印度尼西亚制定了全面的可持续金融路线图,明确未来十年绿色金融发展路径,很多国家和经济体出台了可持续金融、绿色债券等的路线图和标准,如东盟资本市场论坛推出了东盟绿色债券标准;印度发布了绿色债券的上市披露要求;日本发布了绿色债券指引;中国在原来绿色债券指引的基础上,正在加快制定统一的绿色债券标准。绿色金融在各国以及金融监管层面,呈现了主流化和制度化的发展趋势。

三、对我国绿色标准发展的启示

1、建立相对统一清晰的分类标准对绿色金融规范、可持续发展至关重要

绿色标准需要相对规范和统一。为了引导和促进公共资金和私营资金对绿色领域的投入,相对规范和统一的绿色分类标准既为投资指明了方向和机会,也防止“洗绿”风险,《分类方案》就为欧盟可持续金融的发展建立了最基础的分类标准,以欧洲行业标准分类系统NACE为框架,相对规范和统一。目前我国存在着多项绿色金融国家标准和绿色金融地方标准,并没有一个统一的框架基准,绿色金融的标准需要逐步规范和统一,以促进绿色金融规范和可持续发展。目前我国金融机构绿色金融业务参考的绿色项目标准主要有:银保监会《绿色信贷统计制度》的12类项目、人行绿金委《绿色债券支持项目目录(2015年版)》的6类项目与发改委《绿色债券发行指引》的12类项目;2019年,发改委等七部委又发布了《绿色产业指导目录》,作为我国首个绿色产业标准。目前,各家金融机构开展绿色信贷、绿色债券业务仍依据前述不同标准,这就对不同银行机构之间、不同绿色金融产品之间的有效衔接造成影响,增加了金融机构对绿色金融产品的管理难度和成本。建议我国绿色金融相关标准在制定和修订的过程中,考虑依据相对统一的框架,如我国的《国民经济行业分类》,从而实现绿色金融标准的相对规范和统一。

需要支持从棕色到绿色的过渡。欧盟的《分类方案》除了支持绿色低碳项目活动,同样支持从棕色向绿色转型潜力的经济活动,将部分尚不属于绿色低碳的经济领域和活动纳入。我国也需要制定符合我国国情的、动态调整的绿色金融标准,除了绿色项目和非绿色项目,也要关注可以实现从从棕色向绿色过渡的经济活动。

建立和完善符合我国国情并与国际标准接轨的多层次的绿色金融标准体系成为未来方向。欧盟《分类方案》关注的首要目标是应对气候变化,我国除了应对气候变化的目标外,还包括污染防治、资源高效利用等,因此我国的绿色分类标准需要更加丰富和更多层次。中国人民银行研究局绿色金融标准课题组2019年在《中国金融》撰文指出,绿色金融标准是多层次的,应由不同部门和机构根据自身定位、职能及目标制定精细度和执行力不同的标准。正如人民银行要求的,要充分发挥绿色金融标准工作组的作用,加快构建国内统一、国际接轨、清晰可执行的绿色金融标准体系,着重从制度建设、产品服务、操作流程、风险防控等角度全面系统规范绿色金融发展[2]。

在人民银行牵头组织的绿色金融标准工作组的推动下,2019年,七部委联合出台了《绿色产业指导目录(2019年版)》及解释说明文件(以下简称《目录》),这是我国建设绿色金融标准工作中的又一重大突破,也是我国目前关于界定绿色产业和项目最全面最详细的指引,《目录》属于绿色金融标准体系中“绿色金融通用标准” 范畴,我们认为该《目录》与欧盟的《分类方案》的功能类似,有了绿色产业目录这一通用标准,作为一个基础标准,绿色信贷标准、绿色债券标准等其他绿色金融产品标准就有了一个统一的基础和参考,有助于金融产品服务标准的全面制定、更新和修订。我国的《目录》也需要根据经济产业发展情况和国际国内发展趋势,不断修订和完善。目前绿色信贷标准以及绿色债券标准,依据这一通用标准,同时参考国际绿色标准,正在展开更新和修订, 从而建立更加科学、统一的绿色信贷与绿色债券标准;很多地方出台的地方绿色金融标准建议参照全国标准进行修订,或是直接采纳全国标准。

2、国内绿色金融标准逐步与国际标准实现接轨

中欧绿色债券标准一致化合作将启动。中国金融学会绿色金融专业委员会主任马骏1月14日在香港举办的“亚洲金融论坛(AFF)“的“绿色与可持续金融研讨会”上表示[3],欧洲即将正式发布可持续金融分类标准和绿色债券标准,在欧洲发布标准之后,中国和欧洲作为两个最大的绿色金融市场,将启动中欧绿色债券标准一致化的合作。他认为,短期来看,一个可行的“一致化”路径是将中国和欧洲绿债标准的重合部分视为“共同标准”,中资机构可以用此共同标准在欧洲发行绿债,欧资机构可以用此共同标准在中国发行绿色熊猫债。长期来看,中欧可以逐步修订各自标准以求趋同。实际上,2018年12月波兰卡托维滋联合国气候大会期间,中国绿金委与欧洲投资银行联合发布《探寻绿色金融的共同语言》第二版白皮书。白皮书提出,未来应在中欧绿色债券标准之间建立较为清晰的标准比对和转换机制,降低沟通和认证成本;并提出探索推动欧洲投资银行在中国资本市场发行绿色熊猫债,通过实践检验白皮书在绿色债券标准一致化研究上的成果,推动中欧绿色债券标准相互适应[4]。

可考虑首先构建多圈层绿色金融标准体系,再推进国内外标准的逐步统一。由于我国与国际发达国家的资源禀赋以及所处的发展阶段都不同,导致国内和国际对于绿色标准关注点存在差异,要想在短期内就实现国内绿色标准与国际完全统一仍然存在一定的困难,差异可能长期存在。建议可以考虑优先构建多圈层绿色金融标准体系,不同圈层分别对应国内、国际及几个最有影响力的口径的交集,由市场主体根据自身情况自主选择使用,避免国际、国内双重认证,降低绿色债券发行成本。实际上,中外绿色金融标准的最大差异在于是否认定化石能源高效清洁利用项目为绿色项目,由于国际绿色金融更加关注应对气候变化领域,而化石能源项目或多或少都会产生温室气体的排放,从而对应对气候变化形成挑战,因此基本上将这些项目都被排除在“绿色项目”之外。目前我国的《绿色产业指导目录》和绿色债券标准则包含了化石能源高效清洁利用项目,中国人民银行研究局绿色金融标准课题组2019年在《中国金融》撰文指出,从化石能源行业的融资需求看,我国将化石能源项目从绿色金融支持范围中剔除具备可行性。

注:

[1]气候债券倡议组织(CBI),《中外绿色定义比较》

[2]https://baijiahao.baidu.com/s?id=1634017094500993433&wfr=spider&for=pc

[3]http://greenfinance.xinhua08.com/a/20200115/1907846.shtml

[4]中国人民银行,中国绿色金融发展报告(2018),2019年11月。
来源:兴业研究

热门评论
会员专享